A LEADING INFRASTRUCTURE INVESTMENT & PROJECT CONSULTANCY FIRM
We Got The Projects You Need!
We are in touch with the governments and private sectors to ensure that the Investors and Contractors get the best projects.
Project Delivery Methods
The projects TYI help contractors secure are in the Design-Build, Design-Bid-Build or Public-Private-Partnership categories.
Design-Bid-Build(DBB)

A design team and general contractor work directly for the project owner under separate contracts. The design team works with the owner to develop the contract documents: drawings, specifications, and other exhibits. Once the design is finished, it is sent out for general contractors to provide a bid on the project.
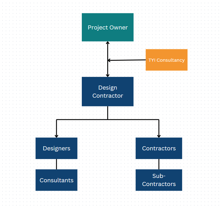
Design-Build(DB)

Project owner contracts a single firm for a project’s design and construction.
Public -Private-Partnerships(PPP)

Public-Private Partnerships (PPPs) involve long-term contracts between the government and a private company to provide services or assets to the public.
Investment Models
The finance from investors is invested into verified projects through equity and debt financing models
Debt Finance

Debt finance for a project involves funds from lenders/investors are plowed into a project to cover costs with a commitment to repay the principal plus interest over time. It allows businesses to maintain ownership while leveraging external capital, often secured against project assets or future revenues.
Equity Finance

Equity finance for a project involves funds being secured into a project by offering ownership stakes to investors, such as shareholders or venture capitalists. Investors share in profits, typically through dividends or capital gains. This method provides capital while spreading risks but dilute the original project owners’ control and profits.
“Demystifying Infrastructural Projects from the lens of Investors and Contractors”
QUESTIONS?
Whether you’re curious about investing in an infrastructural project, seeking to be a contractor or sourcing collaboration in any infrastructural sector, we’re here to answer any questions and give you access to our endless opportunities.